未来产业由前沿技术驱动,当前处于孕育萌发阶段或产业化初期,是具有显著战略性、引领性、颠覆性和不确定性的前瞻性新兴产业。大力发展未来产业,是引领科技进步、带动产业升级、培育新质生产力的战略选择。为此,工信部等7部门近日发布《工业和信息化部等七部门关于推动未来产业创新发展的实施意见》。文件指出,到2025年,未来产业技术创新、产业培育、安全治理等全面发展,部分领域达到国际先进水平,产业规模稳步提升。建设一批未来产业孵化器和先导区,突破百项前沿关键核心技术,形成百项标志性产品,打造百家领军企业,开拓百项典型应用场景,制定百项关键标准,培育百家专业服务机构,初步形成符合我国实际的未来产业发展模式。


以下为原文:
工业和信息化部等七部门关于推动未来产业创新发展的实施意见
工信部联科〔2024〕12号
各省、自治区、直辖市及计划单列市、新疆生产建设兵团工业和信息化、教育、科技、交通运输、文化和旅游、国有资产监督管理主管部门,中国科学院院属各单位,各省、自治区、直辖市通信管理局,有关中央企业,各有关单位:
未来产业由前沿技术驱动,当前处于孕育萌发阶段或产业化初期,是具有显著战略性、引领性、颠覆性和不确定性的前瞻性新兴产业。大力发展未来产业,是引领科技进步、带动产业升级、培育新质生产力的战略选择。为贯彻落实党的二十大精神和《中华人民共和国国民经济和社会发展第十四个五年规划和2035年远景目标纲要》,把握新一轮科技革命和产业变革机遇,围绕制造业主战场加快发展未来产业,支撑推进新型工业化,现提出如下意见。
一、指导思想
以习近平新时代中国特色社会主义思想为指导,全面贯彻党的二十大精神,完整、准确、全面贯彻新发展理念,加快构建新发展格局,统筹发展和安全,以传统产业的高端化升级和前沿技术的产业化落地为主线,以创新为动力,以企业为主体,以场景为牵引,以标志性产品为抓手,遵循科技创新及产业发展规律,加强前瞻谋划、政策引导,积极培育未来产业,加快形成新质生产力,为强国建设提供有力支撑。
二、基本原则
前瞻部署、梯次培育。顺应新一轮科技革命和产业变革趋势,面向国家重大需求和战略必争领域,系统谋划,超前布局。把握未来产业发展规律,分阶段培育,动态调整。
创新驱动、应用牵引。以前沿技术突破引领未来产业发展,加强原创性、颠覆性技术创新。以场景为牵引,贯通研发与应用,加快产业化进程。
生态协同、系统推进。汇聚政产学研用等资源,融合资本、人才、技术、数据等要素,打造创新链产业链资金链人才链深度融合的产业生态。
开放合作、安全有序。主动参与全球未来产业分工和合作,深度融入全球创新网络。统筹技术创新和伦理治理,营造包容审慎、安全可持续的发展环境。
三、发展目标
到2025年,未来产业技术创新、产业培育、安全治理等全面发展,部分领域达到国际先进水平,产业规模稳步提升。建设一批未来产业孵化器和先导区,突破百项前沿关键核心技术,形成百项标志性产品,打造百家领军企业,开拓百项典型应用场景,制定百项关键标准,培育百家专业服务机构,初步形成符合我国实际的未来产业发展模式。
到2027年,未来产业综合实力显著提升,部分领域实现全球引领。关键核心技术取得重大突破,一批新技术、新产品、新业态、新模式得到普遍应用,重点产业实现规模化发展,培育一批生态主导型领军企业,构建未来产业和优势产业、新兴产业、传统产业协同联动的发展格局,形成可持续发展的长效机制,成为世界未来产业重要策源地。
四、重点任务
(一)全面布局未来产业
1.加强前瞻谋划部署。把握全球科技创新和产业发展趋势,重点推进未来制造、未来信息、未来材料、未来能源、未来空间和未来健康六大方向产业发展。打造未来产业瞭望站,利用人工智能、先进计算等技术精准识别和培育高潜能未来产业。发挥新型举国体制优势,引导地方结合产业基础和资源禀赋,合理规划、精准培育和错位发展未来产业。发挥前沿技术增量器作用,瞄准高端、智能和绿色等方向,加快传统产业转型升级,为建设现代化产业体系提供新动力。
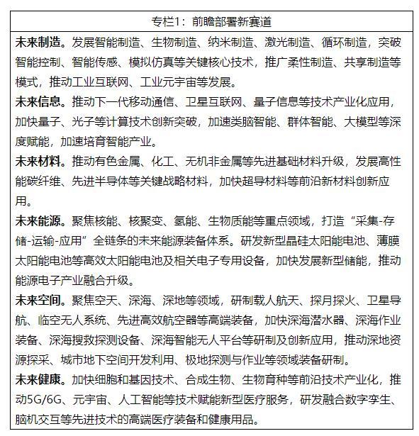
专栏1:前瞻部署新赛道
未来制造。发展智能制造、生物制造、纳米制造、激光制造、循环制造,突破智能控制、智能传感、模拟仿真等关键核心技术,推广柔性制造、共享制造等模式,推动工业互联网、工业元宇宙等发展。
未来信息。推动下一代移动通信、卫星互联网、量子信息等技术产业化应用,加快量子、光子等计算技术创新突破,加速类脑智能、群体智能、大模型等深度赋能,加速培育智能产业。
未来材料。推动有色金属、化工、无机非金属等先进基础材料升级,发展高性能碳纤维、先进半导体等关键战略材料,加快超导材料等前沿新材料创新应用。
未来能源。聚焦核能、核聚变、氢能、生物质能等重点领域,打造“采集-存储-运输-应用”全链条的未来能源装备体系。研发新型晶硅太阳能电池、薄膜太阳能电池等高效太阳能电池及相关电子专用设备,加快发展新型储能,推动能源电子产业融合升级。
未来空间。聚焦空天、深海、深地等领域,研制载人航天、探月探火、卫星导航、临空无人系统、先进高效航空器等高端装备,加快深海潜水器、深海作业装备、深海搜救探测设备、深海智能无人平台等研制及创新应用,推动深地资源探采、城市地下空间开发利用、极地探测与作业等领域装备研制。
未来健康。加快细胞和基因技术、合成生物、生物育种等前沿技术产业化,推动5G/6G、元宇宙、人工智能等技术赋能新型医疗服务,研发融合数字孪生、脑机交互等先进技术的高端医疗装备和健康用品。
(二)加快技术创新和产业化
2.提升创新能力。面向未来产业重点方向实施国家科技重大项目和重大科技攻关工程,加快突破关键核心技术。发挥国家实验室、全国重点实验室等创新载体作用,加强基础共性技术供给。鼓励龙头企业牵头组建创新联合体,集聚产学研用资源,体系化推进重点领域技术攻关。推动跨领域技术交叉融合创新,加快颠覆性技术突破,打造原创技术策源地。举办未来产业创新创业大赛,激发各界创新动能。
3.促进成果转化。发布前沿技术应用推广目录,建设未来产业成果“线上发布大厅”,打造产品交易平台,举办成果对接展会,推动供需精准对接。构建科技服务和技术市场新模式,遴选科技成果评价和转移转化专业机构,开拓应用场景和商业模式。落实首台(套)重大技术装备和首批次材料激励政策,加快新技术新产品应用推广。
(三)打造标志性产品
4.突破下一代智能终端。发展适应通用智能趋势的工业终端产品,支撑工业生产提质增效,赋能新型工业化。发展量大面广、智能便捷、沉浸体验的消费级终端,满足数字生活、数字文化、公共服务等新需求。打造智能适老的医疗健康终端,提升人民群众生命健康质量。突破高级别智能网联汽车、元宇宙入口等具有爆发潜能的超级终端,构筑产业竞争新优势。
5.做优信息服务产品。发展下一代操作系统,构筑安全可靠的数字底座。推广开源技术,建设开源社区,构建开源生态体系。探索以区块链为核心技术、以数据为关键要素,构建下一代互联网创新应用和数字化生态。面向新一代移动信息网络、类脑智能等加快软件产品研发,鼓励新产品示范应用,激发信息服务潜能。
6.做强未来高端装备。面向国家重大战略需求和人民美好生活需要,加快实施重大技术装备攻关工程,突破人形机器人、量子计算机、超高速列车、下一代大飞机、绿色智能船舶、无人船艇等高端装备产品,以整机带动新技术产业化落地,打造全球领先的高端装备体系。深入实施产业基础再造工程,补齐基础元器件、基础零部件、基础材料、基础工艺和基础软件等短板,夯实未来产业发展根基。
专栏2:创新标志性产品
人形机器人。突破机器人高转矩密度伺服电机、高动态运动规划与控制、仿生感知与认知、智能灵巧手、电子皮肤等核心技术,重点推进智能制造、家庭服务、特殊环境作业等领域产品的研制及应用。
量子计算机。加强可容错通用量子计算技术研发,提升物理硬件指标和算法纠错性能,推动量子软件、量子云平台协同布置,发挥量子计算的优越性,探索向垂直行业应用渗透。
新型显示。加快量子点显示、全息显示等研究,突破Micro-LED、激光、印刷等显示技术并实现规模化应用,实现无障碍、全柔性、3D立体等显示效果,加快在智能终端、智能网联汽车、远程连接、文化内容呈现等场景中推广。
脑机接口。突破脑机融合、类脑芯片、大脑计算神经模型等关键技术和核心器件,研制一批易用安全的脑机接口产品,鼓励探索在医疗康复、无人驾驶、虚拟现实等典型领域的应用。
6G网络设备。开展先进无线通信、新型网络架构、跨域融合、空天地一体、网络与数据安全等技术研究,研制无线关键技术概念样机,形成以全息通信、数字孪生等为代表的特色应用。
超大规模新型智算中心。加快突破GPU芯片、集群低时延互连网络、异构资源管理等技术,建设超大规模智算中心,满足大模型迭代训练和应用推理需求。
第三代互联网。推动第三代互联网在数据交易所应用试点,探索利用区块链技术打通重点行业及领域各主体平台数据,研究第三代互联网数字身份认证体系,建立数据治理和交易流通机制,形成可复制可推广的典型案例。
高端文旅装备。研发支撑文化娱乐创作的专用及配套软件,推进演艺与游乐先进装备、水陆空旅游高端装备、沉浸式体验设施、智慧旅游系统及检测监测平台的研制,发展智能化、高端化、成套化文旅设备。
先进高效航空装备。围绕下一代大飞机发展,突破新型布局、智能驾驶、互联航电、多电系统、开式转子混合动力发动机等核心技术。推进超声速、超高效亚声速、新能源客机等先进概念研究。围绕未来智慧空中交通需求,加快电动垂直起降航空器、智能高效航空物流装备等研制及应用。
深部资源勘探开发装备。围绕深部作业需求,以超深层智能钻机工程样机、深海油气水下生产系统、深海多金属结核采矿车等高端资源勘探开发装备为牵引,推动一系列关键技术攻关。
(四)壮大产业主体
7.培育高水平企业梯队。引导领军企业前瞻谋划新赛道,通过内部创业、投资孵化等培育未来产业新主体。实施中央企业未来产业启航行动计划,加快培育未来产业新企业。建设未来产业创新型中小企业孵化基地,梯度培育专精特新中小企业、高新技术企业和“小巨人”企业。支持新型研发机构快速发展,培育多元化的未来产业推进力量。
8.打造特色产业链。依托龙头企业培育未来产业产业链,建设先进技术体系。鼓励有条件的地区先行先试,结合国家自主创新示范区、国家高新技术产业开发区、新型工业化产业示范基地等,创建未来产业先导区,推动产业特色化集聚发展。创新管理机制,建设数字化的供应链产业链,促进创新资源汇聚,加速数据、知识等生产要素高效流通。
9.构建产业生态。加强产学研用协作,打造未来产业创新联合体,构建大中小企业融通发展、产业链上下游协同创新的生态体系。强化全国统一大市场下的标准互认和要素互通,提升产业链供应链韧性,构建产品配套、软硬协同的产业生态。
(五)丰富应用场景
10.开拓新型工业化场景。围绕装备、原材料、消费品等重点领域,面向设计、生产、检测、运维等环节打造应用试验场,以产品规模化迭代应用促进未来产业技术成熟。深化新一代信息技术与制造业融合,加快推动产业链结构、流程与模式重构,开拓未来制造新应用。发挥中央企业丰富场景优势,加快建设多元化未来制造场景。加快工业元宇宙、生物制造等新兴场景推广,以场景创新带动制造业转型升级。
11.打造跨界融合场景。依托重大活动,实现前沿技术和产品的跨领域、综合性试点应用,打造示范标杆。依托载人航天、深海深地等重大工程和项目场景,加速探索未来空间方向的成果创新应用,服务国家战略需求。依托城市群和都市圈建设,打造绿色集约的产城融合场景。创新未来信息服务场景,加速形成普惠均等、便捷智慧的信息服务新范式。
12.建设标志性场景。定期遴选发布典型应用场景清单和推荐目录,建立优秀案例和解决方案库。引导地方开发特色化的标杆示范场景,依托场景组织高水平供需对接活动,加速新技术新产品推广。鼓励企业面向应用场景开展创新研发,支持高校和科研院所针对原创性、颠覆性技术,建设早期试验场景,引领未来技术迭代突破。
(六)优化产业支撑体系
13.加强标准引领与专利护航。结合未来产业发展需求,统筹布局未来产业标准化发展路线,加快重点标准研制。针对重点标准适时开展宣贯和培训,引导企业对标达标,加速未来产业标准应用推广。促进标准、专利与技术协同发展,引导企业将自主知识产权与技术标准相融合。完善关键领域自主知识产权建设及储备机制,深化国际国内知识产权组织协作,构建未来产业高质量专利遴选、评价及推广体系。
专栏3:强化标准引领
前瞻布局标准研究。聚焦元宇宙、脑机接口、量子信息等重点领域,制定标准化路线图,研制基础通用、关键技术、试验方法、重点产品、典型应用以及安全伦理等标准,适时推动相关标准制定。
推动标准应用试点。组织有关行业协会、标准化专业机构和技术组织,围绕企业发展需求,开展未来产业领域标准的宣贯、培训,将先进技术、先进理念、先进方法以标准形式导入企业研发、生产、管理等环节。
深化标准国际合作。支持国内企事业单位深度参与国际电信联盟(ITU)、国际标准化组织(ISO)、国际电工委员会(IEC)等国际标准化活动,组织产业链上下游企业共同推进国际标准研制,探索成立国际性标准化联盟组织。
构建知识产权体系。建设未来产业知识产权运营服务平台,开展知识产权风险监测与评估。组建知识产权联盟,建设产业专利池,开展重点产业链专利分析,建设高质量专利遴选、评价及推广体系。
14.同步构筑中试能力。按产业需求建设一批中试和应用验证平台,提升精密测量仪器、高端试验设备、设计仿真软件等供给能力,为关键技术验证提供试用环境,加快新技术向现实生产力转化。建设一批中试公共服务机构,提高工程开发、技术熟化、样品试制、测试验证等中试服务水平。
15.建设专业人才队伍。大力培育未来产业领军企业家和科学家,优化鼓励原创、宽容失败的创新创业环境。激发科研人员创新活力,建设一批未来技术学院,探索复合型创新人才的培养模式。强化校企联合培养,拓展海外引才渠道,加大前沿领域紧缺高层次人才的引进力度。
16.强化新型基础设施。深入推进5G、算力基础设施、工业互联网、物联网、车联网、千兆光网等建设,前瞻布局6G、卫星互联网、手机直连卫星等关键技术研究,构建高速泛在、集成互联、智能绿色、安全高效的新型数字基础设施。引导重大科技基础设施服务未来产业,深化设施、设备和数据共享,加速前沿技术转化应用。推进新一代信息技术向交通、能源、水利等传统基础设施融合赋能,发展公路数字经济,加快基础设施数字化转型。
五、保障措施
(一)加强统筹协调。在中央科技委领导下,按照国家制造强国建设领导小组要求,形成部际协同、央地协作的工作格局。以实施意见为指南,围绕脑机接口、量子信息等专业领域制定专项政策文件,形成完备的未来产业政策体系。发挥行业协会等社会组织作用,推广先进的典型案例,营造推进未来产业发展的良好氛围。
(二)加大金融支持。推动制造业转型升级基金、国家中小企业发展基金等加大投入,实施“科技产业金融一体化”专项,带动更多资本投早投小投硬科技。完善金融财税支持政策,鼓励政策性银行和金融机构等加大投入,引导地方设立未来产业专项资金,探索建立风险补偿专项资金,优化风险拨备资金等补偿措施。
(三)强化安全治理。坚持包容审慎的治理理念,探索跨部门联合治理模式,构建多方参与、有效协同的未来产业治理格局。加强伦理规范研究,科学划定“红线”和“底线”,构建鉴别-评估-防御-治理一体化机制。引导企业建立数据管理、产品开发等自律机制,完善安全监测、预警分析和应急处置手段,防范前沿技术应用风险。
(四)深化国际合作。依托“一带一路”等机制,鼓励国内企业与研究机构走出去,深度参与全球未来产业分工。鼓励跨国公司、国外科研机构等在我国建设前沿技术研发中心,推动国内外企业联合开展技术研发和产业化应用。举办全球未来产业发展论坛等活动,组建未来产业国际创新联盟。加强与相关国际组织合作,主动参与国际治理规则和国际标准制定,积极贡献中国产品、中国方案和中国智慧。
工业和信息化部
教育部
科学技术部
交通运输部
文化和旅游部
国务院国有资产监督管理委员会
中国科学院
2024年1月18日

